中国·伟德(victor1946)官方网站-Official website
网站首页
关于我们
伟德victor1946网站简介
历史沿革
机构设置
公司领导
公司标识
荣誉展示
公司文件
联系方式
党建工作
党建制度
工会工作
理论学习
党建活动
支部风采
团队队伍
知名专家教授
植物病理学系
昆虫学系
农药学系
特聘教授、客座教授
人才培养
旗下产业
研究生教育
研究生招生
学位点简介
主题教育
党纪学习教育
党史学习教育
学习贯彻习近平新时代中国特色社会主义思想主题教育
深入贯彻中央八项规定精神学习教育
树立和践行正确政绩观学习教育
公司产品
教学成果
教研项目
教学工作
专业建设
课程建设
团队建设
学科简介
学科动态
科学研究
科研平台
科研成果
员工动态
员工工作
学工队伍
团学组织
就业信息
班级风采
员工风采
征兵宣传
合作交流
交流动态
交流项目
社会服务
校企合作
员工之窗
历届员工
员工动态
员工风采
服务指南
竞赛报名
下载专区
学科动态
学科简介
学科动态
首页
>
团队建设
>
学科动态
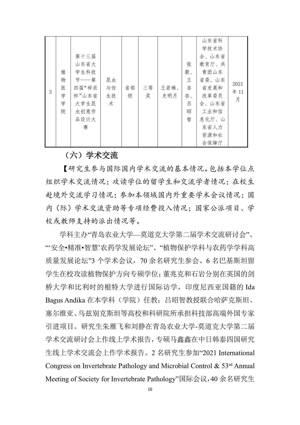
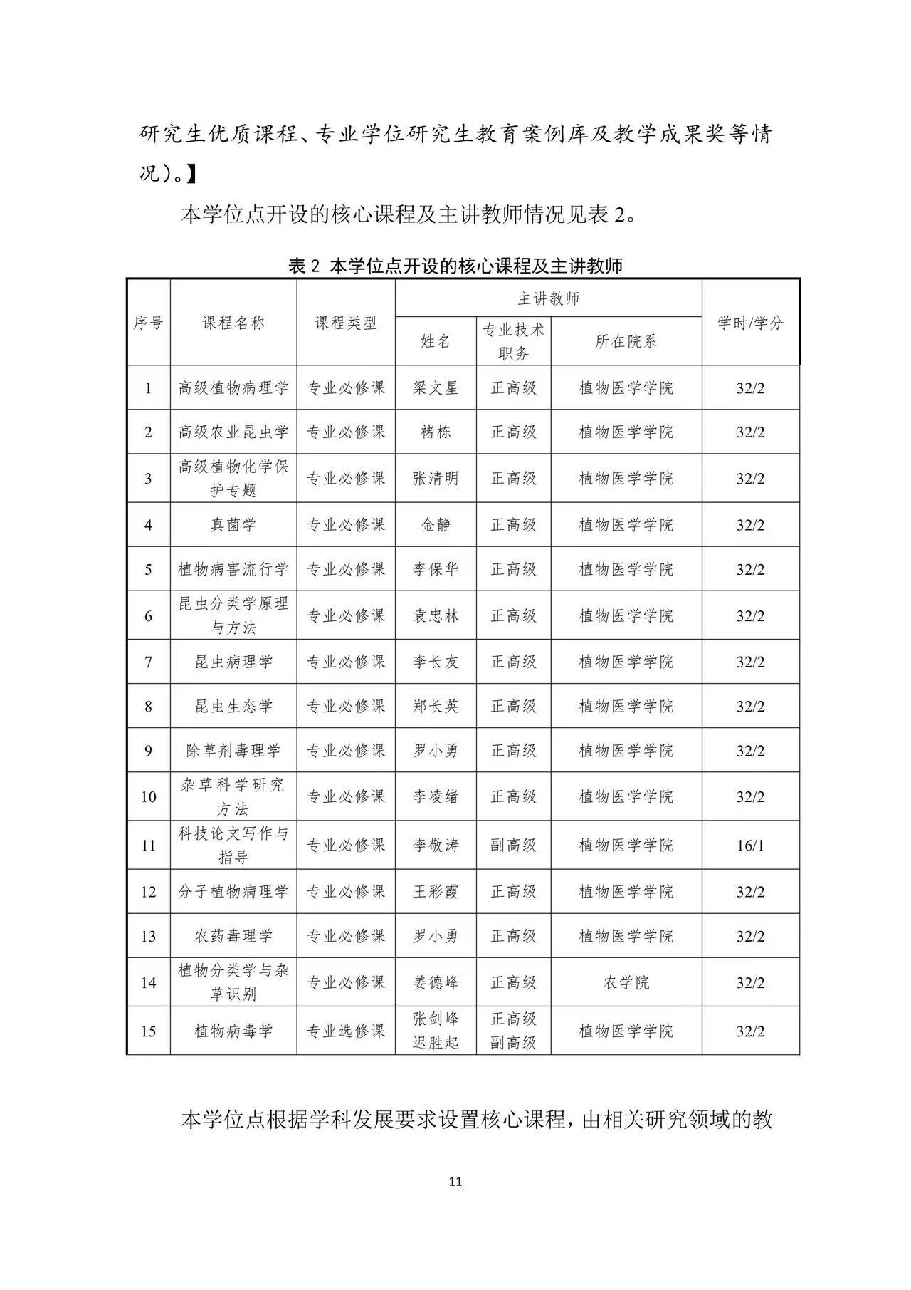
0904植物保护学位授权点建设年度报告(2021)
2022-02-16 21:05:25
作者:伟德victor1946网站
来源:
伟德victor1946网站
浏览数:
0
上一篇:
伟德victor1946网站设立农药系科研创新基金
下一篇:
伟德victor1946网站举行植物保护学科与农药学学科高质量发展论坛
鲁ICP备13028537号-5
鲁公网安备 37021402000104号
版权所有 中国·伟德(victor1946)官方网站-Official website